微信公众号
考生交流群
教师商城购课入口
发布时间: 2019-05-15 整理编辑:江苏教师资格证网浏览量()
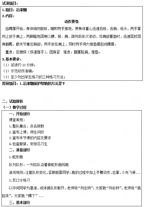
2018下半年小学体育教师资格证面试真题:后滚翻
以上是关于“2018下半年小学体育教师资格证面试真题:后滚翻”的全部内容,考生如果想获得更多关于江苏教师资格证相关资讯,如江苏教师资格证笔试试题、报考指南、成绩查询、面试时间以及相关知识,敬请关注我们江苏教师资格证网。
本文标签:江苏教师资格证网 面试真题 2018下半年小学体育教师资格证面试真题:后滚翻
转载请注明:文章转载自(http://www.jszg.js.cn/)
本文地址:http://www.jszg.js.cn/mszt/44654.html
扫一扫加入考生群群内发布教资考试提醒、全省考生共同交流教务老师全天在线答疑,快扫码进群吧!
扫一扫关注微信公众号关注公众号,了解笔试考试、面试考试资格认定、普通话等教资资讯让你更加便利通过江苏教师资格考试。
专项提升
考情分析
课程目录
笔试题库
专属社群练习
理论+实战相结合
微信扫码进入小程序试听
紧扣大纲全程跟学
2021-2023 www.jszg.js.cn All Rights Reserved. 江苏教师资格证网 版权所有
声明:本站为江苏教师资格证民间交流网站,最新成人高考动态请各位考生以省教育考试院、各市成考办最新通知为准。